资源网站-专注资源收集分享平台
最新发布第2页
视频号运营秘籍:话术精炼_选品智慧与爆款直播实战-资源网站
多开微信工具对手机性能的影响有多大?-资源网站
真正的企业家精神:坚持与痛苦的考验-资源网站
1分钟学会AI生成美女视频_打造10W+热播内容-资源网站
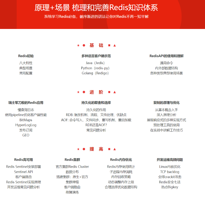
Redis从入门到高可用分布式实践:轻松掌握核心技巧-打造高效数据架构-资源网站
月入3万+的短剧新玩法2.0-资源网站
4月1日_星期一_在这里每天60秒读懂世界!-资源网站
2025年最具潜力项目_逆势崛起_赚取百万-资源网站
角色权重宝典-资源网站
陌陌最新美女无人播剧玩法(附100G影视资源)-资源网站
2023最新冷门赚钱项目-人性直击-日入千元![视频教程]-资源网站
抖音手游秘密玩法大曝光_日赚3000+_顶级高手策略-资源网站
Adobe全系列激活工具-Amtemu工具下载-免费版-资源网站
Bilibili一键批量取关小工具软件-资源网站
写真爬取v2.3全新升级_修复旧版问题_重新排版-资源网站
零基础系统学剪辑思维训练营-资源网站
零成本打造爆款动物合成视频_实现月入过万-资源网站
抖音_快手_小红书突破100W粉丝_保姆级教程-资源网站